
专业铸就品牌,成绩书写信赖
摘要:2026年浙江传媒学院承认省级统考成绩招生音乐类、舞蹈类专业与省级统考子科类对照关系表,更多舞蹈艺考招生资讯,敬请关注舞研艺考!报名咨询热线:400-6789-850
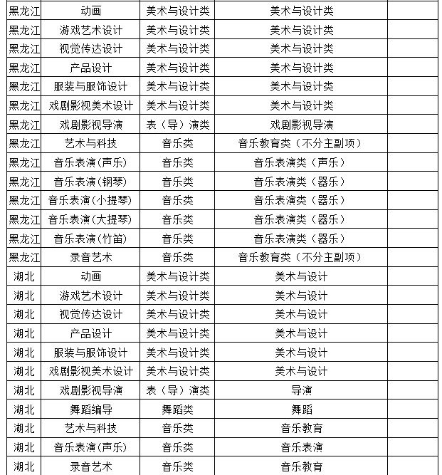
浙江传媒学院2026年承认省级统考成绩招生艺术类专业与省级统考子科类对照关系表
按照教育部相关文件规定,经各省级招生考试机构审核通过,现将我校2026年承认省级统考成绩招生艺术类专业与省级统考子科类对照关系公布如下。
说明:游戏艺术设计专业正在报批中。以下各专业(招考方向)招生计划,以教育部和各省级招生考试机构最终审定的计划为准。













扫码关注
舞研官方公众号
扫码关注
舞研官方抖音号
扫码关注
舞研官方小红书
扫码关注
舞研官方小程序
扫码关注
舞研官方视频号