
专业铸就品牌,成绩书写信赖
摘要:2026年山东省普通高等学校招生艺术类专业统一考试公告(含考试说明)!更多舞蹈艺考招生资讯,敬请关注舞研艺考!报名咨询热线:400-6789-850
根据国家统一部署要求,2026年我省普通高等学校招生艺术类专业美术与设计类、书法类、舞蹈类、音乐类、播音与主持类和表(导)演类专业实行省级统一考试。
一、考试形式
(一)美术与设计类、书法类专业采取笔试形式。
(二)音乐类专业采取笔试+现场录制形式。
(三)表(导)演类(戏剧影视导演方向)专业采取笔试+现场面试形式。
(四)舞蹈类、播音与主持类、表(导)演类(戏剧影视表演、服装表演方向)专业采取现场面试形式。
二、考试时间及地点


相关类别面试具体结束时间以编场时间为准。
三、考试说明
(一)山东省2026年普通高等学校招生美术与设计类专业统一考试说明
(二)山东省2026年普通高等学校招生书法类专业统一考试说明
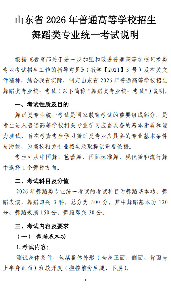
(三)山东省2026年普通高等学校招生舞蹈类专业统一考试说明
(四)山东省2026年普通高等学校招生音乐类专业统一考试说明
(五)山东省2026年普通高等学校招生播音与主持类专业统一考试说明
(六)山东省2026年普通高等学校招生表(导)演类专业统一考试说明
四、重要提醒
我省艺术类专业各类别统考仅在规定的时间组织一次考试,不组织也不委托学校、培训机构第三方组织任何形式的跨区域“模拟考试”,请广大考生注意甄别,谨防上当受骗。2027年起,我省普通高等学校招生播音与主持类专业将实行现场录制考试形式。
山东省教育招生考试院
2025年10月21日






扫码关注
舞研官方公众号
扫码关注
舞研官方抖音号
扫码关注
舞研官方小红书
扫码关注
舞研官方小程序
扫码关注
舞研官方视频号