
专业铸就品牌,成绩书写信赖
摘要:关于公布2026年广西艺术学院音乐类、舞蹈类本科校考专业招生考试报名、考试时间等有关事项的通知,更多舞蹈艺考招生资讯,敬请关注舞研艺考!报名咨询热线:400-6789-850
广西艺术学院关于公布2026年艺术类本科校考专业招生考试报名、考试时间等有关事项的通知
我校2026年艺术类本科专业招生考试(以下简称"校考")实行网上报名、缴费,现将考试有关事项通知如下:
一、考试对象
全国报考音乐表演(演奏)专业方向的考生,不含港澳台地区考生(华侨港澳台考生、台湾学测考生报名、考试办法详见学校发布的《广西艺术学院2026年华侨港澳台本科招生简章》及《广西艺术学院2026年依据台湾地区大学入学考试学科能力测试成绩招收台湾高中毕业生招生简章》)。
二、时间安排
请广大考生登录我校招生信息网【特色栏目】→【本科艺术类专业校考网上报名系统入口】或手机安装 "艺术升"APP,按照系统报名操作提示要求在规定的时间内进行网上报名、缴费和考试,缴费前务必认真阅读考试要求和注意事项,准确填写报考信息,报名缴费成功后不得再做修改,不予办理报名退费。不按要求报名,不认真核对报考信息,误填错填报考信息或填报虚假信息而导致不能考试或录取的,后果由考生本人承担。
(一) 网上报名缴费时间:
2026年1月6日10:00—2026年1月23日18:00(逾期不予受理)
(二)线上确认时间:
2026年1月6日10:00—2026年1月25日15:00,考生仅可通过"艺术升APP"进行线上确认,为节约考生宝贵时间,建议考生在完成报名缴费后立即进行线上确认。未线上确认,将无法参加考试,造成的后果由考生承担。
(三)考前练习:
2026年1月15日9:00开通考前练习
(四)考试时间:
演奏科目:2026年1月22日9:00—2026年1月25日18:00
视唱科目:2026年1月24日9:00—2026年1月25日18:00
三、招生专业统考成绩要求
我校音乐表演(演奏)专业涉及统考要求详见《关于公布我校2026年艺术类校考专业与各省统考子科类对照的通知》,凡参加我校校考的考生,须取得相应的类别统考子科类合格资格,统考子科类成绩不合格的考生,其校考成绩无效。
四、校考专业身体条件要求
身体状况符合教育部、原卫生部、中国残疾人联合会颁发的《普通高等学校招生体检工作指导意见》要求。有听觉器官疾病、肢体残疾等妨碍学习和表演的疾病的考生,不宜就读音乐表演(演奏)专业。
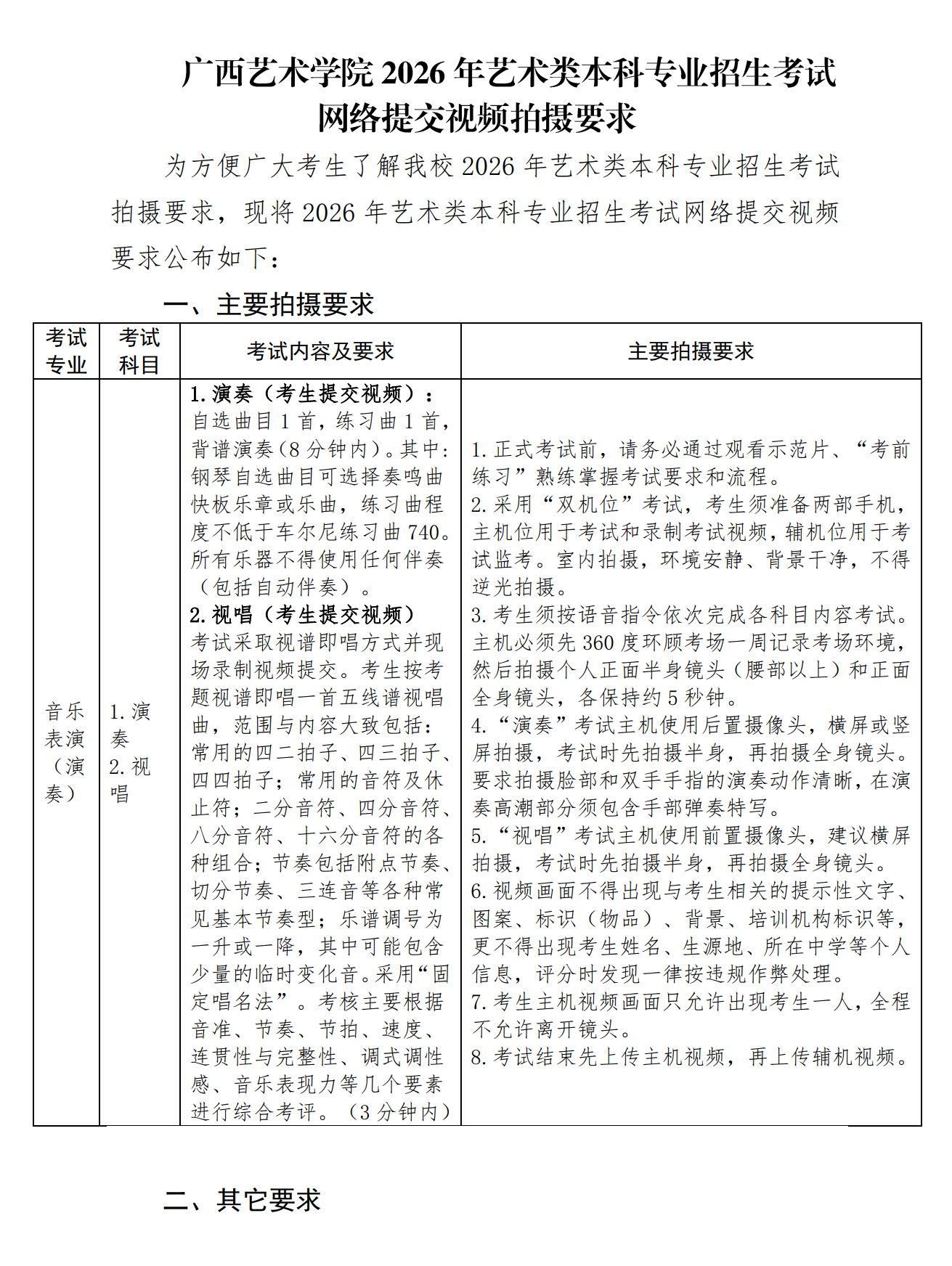
五、考试内容及要求
我校音乐表演(演奏)专业考试内容及要求已公布,网络提交视频拍摄要求详见附件2,请考生、家长及时查阅,认真按要求备考。音乐表演(演奏)专业所有考试科目均为必考科目,凡有缺考科目的,该专业成绩为不合格。
六、违规违纪处理
对在艺术类专业招生考试过程中违规的考生,按照《中华人民共和国教育法》以及《国家教育考试违规处理办法》(中华人民共和国教育部令第33号)等规定严肃处理。对有弄虚作假等作弊行为的考生,将取消相关考试的报名和录取资格,同时通报省级招生考试机构取消该生当年高考报名和录取资格。
考生被录取入学后,学校将组织对新生的材料复核和专业复测。对于复测不合格、入学前后两次测试成绩差异明显的考生,将组织专门调查。经查实属提供虚假作品材料、替考、违规录取、冒名顶替入学等违规行为的,取消该生录取资格,并通报考生所在地省级招生考试机构倒查追责。对涉嫌违法的,移送司法机关,依照《中华人民共和国刑法》等追究法律责任。
七、我校音乐表演(演奏)专业全国按不分省计划编制,招生计划不分文理,高考综合改革省份不做选考科目要求,艺术文/艺术(历史类)、艺术理/艺术(物理类)考生均可报考。
八、校考成绩、录取、收费等其它信息请考生、家长密切关注我校在招生信息网和官方微信公众号后续发布的有关招生考试信息。
九、本次考试及有关要求在实施过程中如有与教育部、省(区、市)相关规定不符的,按教育部、省(区、市)相关规定执行。如遇不可抗力因素影响,我校有权对本次考试的组织及成绩的运用进行调整。
相关附件:
1.广西艺术学院2026年艺术类本科专业招生考试网上报名操作说明












2.广西艺术学院2026年艺术类本科专业招生考试网络提交视频拍摄要求




招生咨询电话:0771-5333126
咨询时间:工作日上午9:30—11:30,下午15:30—17:00。1月27日-3月1日期间,暂停电话咨询,各位考生如有疑问,请发送邮件至招生办邮箱(zsb@gxau.edu.cn),我们将及时回复。3月2日起恢复电话咨询。
广西艺术学院招生信息网网址:https://zsb.gxau.edu.cn/
广西艺术学院"广艺招生"微信公众号:

热忱欢迎全国各地考生报考广西艺术学院!
广西艺术学院招生办公室
2026年1月5日

扫码关注
舞研官方公众号
扫码关注
舞研官方抖音号
扫码关注
舞研官方小红书
扫码关注
舞研官方小程序
扫码关注
舞研官方视频号