
舞研专业可信赖,用舞蹈考大学
摘要:2026年陕西省普通高等学校艺术类专业招生考试工作的通知!更多舞蹈艺考招生资讯,敬请关注舞研艺考!报名咨询热线:400-6789-850
各市(区)考试管理中心(教育考试中心、教育考试院、招生办),各县(区、市)考试管理中心(招生办),各有关普通高等学校:
为做好2026年我省普通高校艺术类专业招生考试工作,根据教育部相关文件和《陕西省招生委员会关于印发陕西省加强和改进普通高等学校艺术类专业考试招生工作实施方案(试行)的通知》(陕招委〔2023〕1号)精神,结合我省实际,现就有关事项通知如下:
一、报名
报考艺术类专业的考生,必须参加我省高考报名,报考科类只能选择为艺术类(历史)或艺术类(物理)。
(一)省级统考报名
拟报考艺术类专业课省级统考的考生,须于2025年11月1日9∶00至11月7日17∶00使用高考报名号及密码登录陕西省教育考试院门户网站(https://www.sneea.cn)或陕西招生考试信息网(https://www.sneac.com),在高考网上报名及缴费的同时,完成艺术类专业课省级统考报名及缴费,缴费方式与高考网上报名相同。省级统考科类一经确认不得更改。
我省艺术类专业课省级统考分为音乐类、舞蹈类、表(导)演类、播音与主持类、美术与设计类、书法类6个科类,考生只能在其中选择1个科类报考,不得兼报。音乐类专业课省级统考分为音乐教育、音乐表演2个招考类别,考生可以兼报;音乐表演招考类别又分为声乐、器乐2个方向,考生只能在其中选择1个方向报考,不得兼报。表(导)演类专业课省级统考分为戏剧影视表演、服装表演、戏剧影视导演3个方向,考生只能在其中选择1个方向报考,不得兼报。
报考音乐类、舞蹈类、表(导)演类戏剧影视表演方向、表(导)演类服装表演方向的考生,还须填报或上传相关资料,具体方式详见报名系统公告。
艺术类本科考试招生专业目录详见《陕西省招生委员会关于印发陕西省加强和改进普通高等学校艺术类专业考试招生工作实施方案(试行)的通知》,艺术类高职(专科)专业参照执行。考生须在省级统考报名前咨询拟报考院校,主动了解拟报考院校艺术类专业与我省省级统考科类的对应关系,各招生院校要明确告知考生须参加我省省级统考的科类(招考类别、方向)。
(二)高校校考报名
艺术类专业课校考报名及考试办法由各招生院校确定,考生可直接向拟报考的招生院校咨询。报名时,如须提供《艺术类专业课考试报考证》,考生可于2025年11月25日后登录陕西省教育考试院门户网站或陕西招生考试信息网下载。
二、考试
(一)省级统考
各科类艺术类专业课省级统考考务办公室负责省级统考的组织实施。音乐类、舞蹈类专业课省级统考考务办公室设在西安音乐学院。表(导)演类专业课省级统考考务办公室设在西安工程大学。播音与主持类专业课省级统考考务办公室设在西安体育学院。美术与设计类、书法类专业课省级统考考务办公室设在西安美术学院。音乐类乐理、听写科目,美术与设计类,书法类考试的组考工作由各市(区)招生考试机构负责。
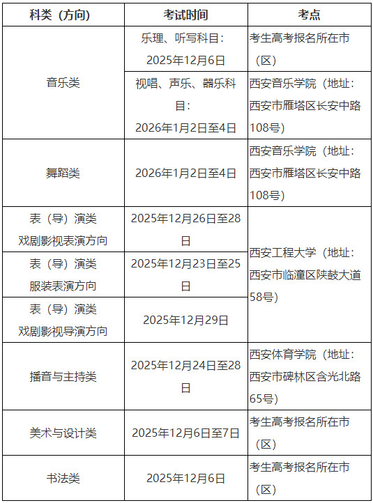
各科类(方向)考试时间和考点安排如下:

考生参加考试的时间以准考证为准。音乐类乐理、听写科目,美术与设计类,书法类准考证可于考试前一周登录陕西省教育考试院门户网站或陕西招生考试信息网下载并打印。音乐类视唱、声乐、器乐科目,舞蹈类,表(导)演类,播音与主持类准考证可于考试前一周登录组考院校网站下载并打印。
艺术类专业省级统考考试说明详见《陕西省招生委员会关于印发陕西省加强和改进普通高等学校艺术类专业考试招生工作实施方案(试行)的通知》。
(二)高校校考
艺术类专业课校考实施办法由各招生院校负责制定并向社会公布,实施办法必须符合教育部和我省关于艺术类专业考试招生的有关规定。
组织校考的招生院校不得接受我省相应类别省级统考不合格考生参加校考,省级统考成绩不合格考生参加院校相应专业组织的校考,其校考成绩一律无效。违反上述规定产生的遗留问题,责任由招生院校和考生自负。各招生院校艺术类专业课校考成绩只适用于本校录取。
(三)成绩发布
艺术类专业课省级统考成绩将于2026年1月底公布。成绩公布后考生如对本人成绩有疑问,在规定时间内可提出成绩复核申请,考生成绩复核内容包括考生个人相关信息、是否考生本人答卷、是否有漏评、得分是否漏统(登)、分数合计是否准确。成绩复核不重新评分,评分标准、评分细则的宽严问题不在复查范围之内。考生不得查看答卷和面试录像。
三、有关要求
(一)严格保密制度。各市(区)、县(区、市)招生考试机构、各组考院校要加强试题、试卷的安全保密管理。艺术类专业课考试试题(卷、卡)的领取、运送、保管、分发、回收、评卷等环节要严格按《国家教育考试考务安全保密工作规定》执行,务必确保试题(卷、卡)安全保密、万无一失。要加强对命题、评卷(面试)和监考教师等考试工作人员的岗前教育培训。要针对当前考试安全保密的新形势、新特点以及艺术类专业课考试的特殊性,开展规范化、专业化的全员业务培训,强化职业道德和法纪警示教育,增强安全保密观念和遵纪守法意识。
(二)严格考务管理。各市(区)、县(区、市)招生考试机构、各组考院校要制定详细严密的艺术类专业课考试实施方案,建立健全考试组织的各项规章制度,务必做到考试、评卷(评分)、登分、统计合成等各个环节规范严谨。严把考试入口关,通过“人脸识别”“人证识别”“智能安检门”等现代化技术手段,严防考生替考和携带手机等违规物品进入考点。严把考试组织关,严格落实考生、评委、考场随机编排的“三随机”工作机制,严防考试舞弊。针对可能出现的各种情况和突发事件制定应急预案,提前做好应急演练,确保考试安全顺利进行。
(三)严格评分评卷。各组考院校要严把考试评分关,完善专业考试评分标准,评委现场独立打分、全程录音录像等方式,确保评分公平公正。选聘政治素质好、工作责任心强、专业对应且考评经验丰富、学术水平高的在编人员参加评分工作,不得选用以往考试招生工作中有不良记录的人员。凡有指导、被指导关系或有亲属关系及其他利害关系的考评人员和考生,均须按要求进行申报,并严格执行回避制度。严禁开展艺术类专业招生的高校、内设学院(系、部等)及教职工组织或参与考前辅导、应试培训,或与社会培训机构勾连牟取不正当利益。严禁考点院校为各艺术类应试培训机构提供场所或设施,严禁考点院校参与高考艺术类应试培训活动和教学指导活动。组织或参与任何考前辅导、应试培训的高校教师及工作人员,一律不得参与我省艺术类专业考试相关工作。建立考评人员“黑名单”制度,凡在考试中有隐瞒不报、弄虚作假或违规违纪的人员,按有关规定严肃处理,并列入“黑名单”,终身不得参与高校考试招生工作。
(四)严格责任追究。艺术类专业课考试是高考的重要组成部分。各市(区)、县(区、市)招生考试机构、各组考院校务必高度重视,切实加强艺术类专业课考试组考工作。对艺术类专业课考试中出现违规问题的单位、工作人员、考生严格按照《中华人民共和国刑法》《中华人民共和国教育法》《国家教育考试违规处理办法》(教育部令第33号)和《普通高等学校招生违规行为处理暂行办法》(教育部令第36号)确定的程序和规定严肃处理,依法依规追究当事人及相关人员责任,涉嫌犯罪的,移送司法机关追究法律责任。
本通知未尽事宜,按教育部和我省有关文件执行。
陕西省教育考试院
2025年10月20日

扫码关注
舞研官方公众号
扫码关注
舞研官方抖音号
扫码关注
舞研官方小红书
扫码关注
舞研官方小程序
扫码关注
舞研官方视频号