
舞研专业可信赖,用舞蹈考大学
摘要:2026年天津市普通高等学校艺术类专业统一考试舞蹈类考试说明!更多舞蹈艺考招生资讯,敬请关注舞研艺考!报名咨询热线:400-6789-850
2026年天津市普通高等学校艺术类专业
统一考试舞蹈类考试说明
天津市普通高校招生艺术类专业统一考试是普通高等学校招生考试的重要组成部分。普通高等学校艺术类相关专业根据考生的专业和文化成绩,德智体美劳全面衡量,择优录取。
一、考试性质
舞蹈类专业市级统考是考生进入高校相关专业学习应当具备的基本素质和能力测试,旨在考查考生学习舞蹈类专业应具备的专业基本条件与潜能,其评价结果是高校相关专业招生录取的重要依据。
二、专业目录范围
本说明适用于舞蹈表演、舞蹈学、舞蹈编导、舞蹈教育、流行舞蹈、音乐剧等专业,以及招生院校要求参加市级统考的其他舞蹈类专业。考生可选择中国舞、芭蕾舞、国际标准舞、现代舞和流行舞5个舞种方向。
三、考试科目和分值
考试包括舞蹈基本功、舞蹈表演、舞蹈即兴三个科目。
三科总分为300分,其中舞蹈基本功120分、舞蹈表演150分、舞蹈即兴30分。
四、考试内容和要求
(一)舞蹈基本功
考试目的:主要考查考生的身体基本条件与素质,以及舞蹈基础训练的能力。
考试内容:
测试身体条件,包括整体外形(全身正面、侧面、背面与上半身正面)和软开度(搬控前旁后腿、下腰)。
测试技术技巧,包括规定内容(平转、四位转、凌空跃)和自选内容(所有舞种方向的考生可在中国舞、芭蕾舞和流行舞中任选一个技术技巧体系进行测试,同一体系下至少包含不同类的三个单项技术技巧,时长不超过1分钟)。
考试要求:女生盘头,着吊带紧身练功衣、浅色裤袜和软底练功鞋(或足尖鞋)。男生着紧身短袖、紧身裤和软底练功鞋。不可化妆,无音乐。
注:技术技巧参考目录见附件。
(二)舞蹈表演
考试目的:主要考查考生运用身体语言进行综合艺术表现的能力。
考试内容:自备剧目(或组合)表演,舞种不限,时长不超过2分钟。
考试要求:
1.自备剧目(或组合)应与报考的舞种方向(中国舞、芭蕾舞、国际标准舞、现代舞和流行舞)一致;
2.着自备剧目(或组合)需要的练习服装,可使用相关道具;不可化妆,音乐自备,考生不可携带舞伴。
(三)舞蹈即兴
考试目的:主要考查考生运用身体语言进行创造性表达的素质与潜力。
考试内容:依据现场随机抽取的音乐进行即兴表演,舞种不限,时长1分钟。
考试要求:着舞蹈练功服,不可化妆。
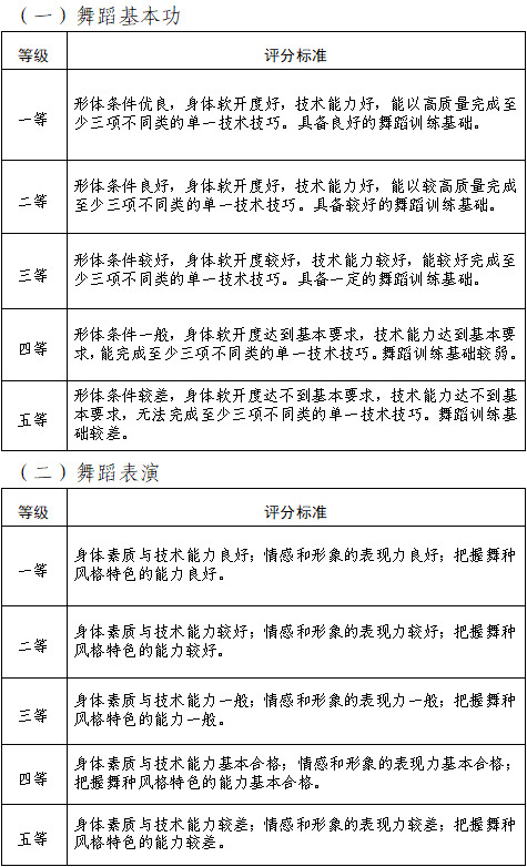
五、评分等级划分标准


附件:
技术技巧参考目录
1.中国舞
旋转类:掖腿转、斜探海转、端腿转、跨腿转、扫堂探海转等。
跳跃类:吸撩腿跳、紫金冠跳、大射燕跳、双飞燕跳、飞脚、趱步、旋子、摆腿跳等。
翻腾类:点步翻身、串翻身、蹦子、前后软翻、前后空翻等。
2.芭蕾舞
旋转类:大舞姿后腿转(Grand pirouette arabesque)、大舞姿弯腿转(Grand pirouette attitude)、挥鞭转(Fouetté)、旁腿转(Grand pirouette a la second)等。
跳跃类:分腿跳(Sissonne fermé)、变身跳(Failli assemblé)、翻身跳(Jeté entrelacé)、分腿大跳(Grand jeté pas de chat)、双腿打击跳(Entrechat-quatre)、单腿打击跳(Cabriole)、空转(Tour en l'air)、一字撕腿跳(Jeté passé)等。
足尖类(适用于女生):脚尖单、双立(échappé)、各种舞姿上单腿立(Pas ballonée)、大舞姿变身立(Grand fouetté)、斜线连续转(Piqué en dehors)或连续单腿转(En dedans)等。
3.流行舞
身体律动类:上下律动(Bounce)、摇摆律动(Rock)、移动中的律动(Walk out)、移动中的摇摆(Rock step)、双倍律动(Double bounce)、律动切换(Up & down)等。
身体控制类:身体各部位的分离(Isolation)与划圆(Roll)、身体关节控制(Body wave)、手臂关节控制(Arm wave),身体部位的震动(Pop),指与锁(Point & Lock)、慢动作(Slow motion)、停顿(Dime stop)等。
旋转跳跃类:律动叉腿转(Bounce spin)、律动收腿转(Bounce cross spin)、腾空转(Air spin)、地板转(Ground spin)、基础律动跳跃(Bounce jump)、奔跑者跳跃(Running man jump)、旋转跳跃(Spin jump)等。

扫码关注
舞研官方公众号
扫码关注
舞研官方抖音号
扫码关注
舞研官方小红书
扫码关注
舞研官方小程序
扫码关注
舞研官方视频号