专业铸就品牌,成绩书写信赖

您现在的位置: 舞研艺考 > 最新发布

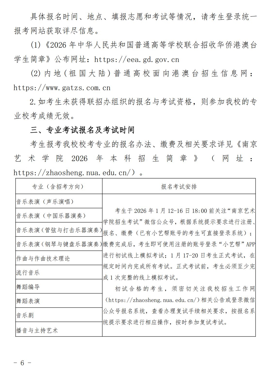
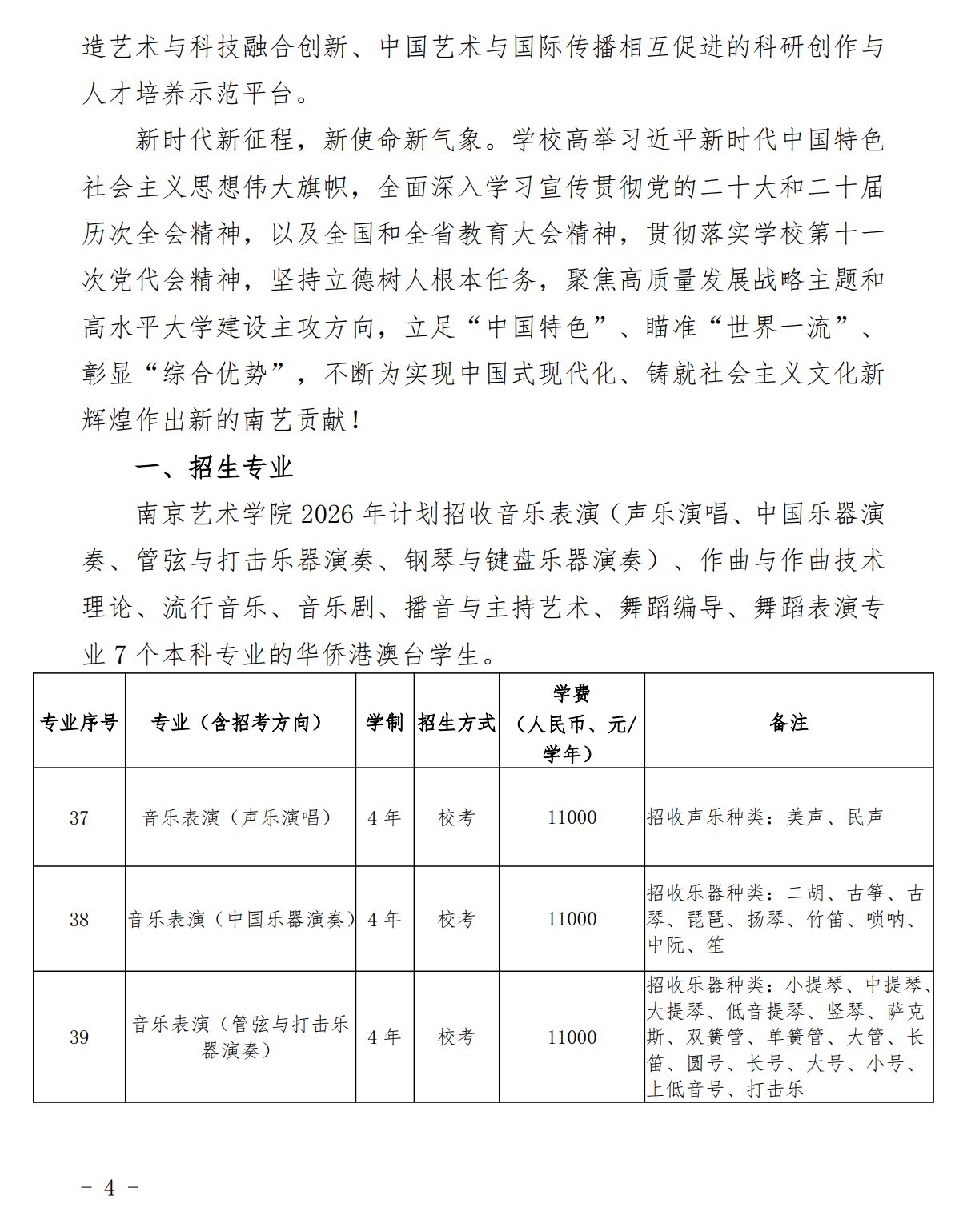
2026年南京艺术学院音乐类、舞蹈类华侨港澳台本科招生简章

发布时间: 2026-01-06 11:10 浏览:761 作者:舞研艺考

摘要:2026年南京艺术学院音乐类、舞蹈类华侨港澳台本科招生简章,更多舞蹈艺考招生资讯,敬请关注舞研艺考!报名咨询热线:400-6789-850

2026年南京艺术学院音乐类、舞蹈类华侨港澳台本科招生简章

2026年南京艺术学院音乐类、舞蹈类华侨港澳台本科招生简章

2026年南京艺术学院音乐类、舞蹈类华侨港澳台本科招生简章

2026年南京艺术学院音乐类、舞蹈类华侨港澳台本科招生简章

2026年南京艺术学院音乐类、舞蹈类华侨港澳台本科招生简章

2026年南京艺术学院音乐类、舞蹈类华侨港澳台本科招生简章

2026年南京艺术学院音乐类、舞蹈类华侨港澳台本科招生简章

2026年南京艺术学院音乐类、舞蹈类华侨港澳台本科招生简章

更多舞蹈艺考招生资讯,敬请关注舞研艺考!点击右侧咨询框,或拨打400-6789-850,报名咨询~

★★★★★

全年即到即学,根据报到及考学时间确定班型

魔鬼集训课程

咨询报名

★★★★★

全年周末班+暑期集训

无忧计划课程

咨询报名

★★★★★

大学预科班

大学预科班课程

咨询报名

★★★★★

线上直播线下面授+暑期集训,舞蹈、音乐考研院校针对性辅导

考研辅导

咨询报名

预约免费试课

姓名
电话
课程